En 内网 新内网

检测到您当前使用浏览器版本过于老旧,会导致无法正常浏览网站;请您使用电脑里的其他浏览器如:360、QQ、搜狗浏览器的极速模式浏览,或者使用谷歌、火狐等浏览器。

下载Firefox

Molecular Metabolism∣徐成冉课题组揭示生理和病理状态下胰岛β细胞异质性

日期: 2020-04-23

近期,bat365中文官网登录入口、北大-清华生命科学联合中心徐成冉课题组在《Molecular Metabolism》杂志上发表了题为“Characterizing pancreatic β-cell heterogeneity in the streptozotocin model by single-cell transcriptomic analysis”的研究论文。该研究利用单细胞转录组分析了链脲佐菌素(streptozotocin, STZ)诱导的小鼠糖尿病模型中胰岛细胞的分子特征、揭示生理和病理状态下胰岛β细胞异质性,并评估了该模型中β细胞的功能缺失以及再生现象。

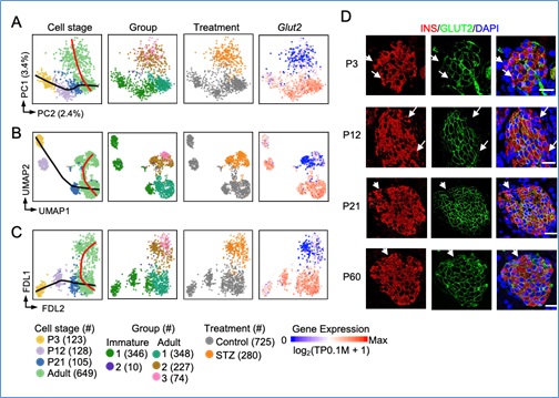
STZ诱导的小鼠糖尿病模型(图1)被广泛应用于糖尿病以及β细胞再生领域的研究。然而,目前对于该模型中胰岛细胞的状态以及分子特征了解十分有限。该研究利用单细胞转录组测序技术得到STZ处理后的不同时间胰岛细胞的转录组,并与未处理的胰岛细胞进行比较分析。结果显示,未处理的β细胞在转录组上存在异质性,绝大部分为Glut2高表达细胞(Glut2high)以及一小部分 Glut2低表达细胞(Glut2low)组成。单次大剂量STZ处理后,Glut2high 细胞大量凋亡,Glut2low 细胞存活下来并且转录组发生进一步改变(图2)。除了鉴定出生理及病理状态下β细胞转录组的异质性,该研究还解析了Glut2low细胞的分子特征,发现病理状态下这类β细胞在功能缺失的同时自身代谢发生紊乱,与糖尿病患者β细胞的分子特征具有一定的相似性。这些分子特征不仅可以作为β细胞功能缺失的分子标记,更为糖尿病药物筛选提供可能的靶点。

图1: STZ处理快速杀死胰岛β细胞,产生糖尿病表型。

图2: β细胞在生理和病理状态下的异质性。

领域内认为在病理状态下,胰岛细胞会去分化到发育早期的不成熟状态。但作者结合发育过程中β细胞分化路径分析,发现病理条件下的胰岛β细胞的转变方向和β细胞发育进程不同(图3)。

图3: β细胞病理状态转变方向和发育进程不同。

该研究还对STZ处理后其他内分泌细胞的转录组变化进行了分析。与β细胞不同,其他内分泌细胞在STZ诱导的糖尿病模型中转录组未发生明显改变(图4)。此外,用STZ诱导β细胞大量凋亡后,经过较长时间的追踪,β细胞数量并未恢复,过程中也未检测到领域内报道的α细胞向β细胞的转分化,说明在单次高剂量STZ诱导的糖尿病模型中,β细胞的再生现象即使存在,也十分稀少。

图4: STZ模型中非β内分泌细胞转录组无变化。

综上,该研究利用高精度的单细胞转录组测序技术,解析了STZ模型中胰岛内分泌细胞的表达特征,鉴定到生理及病理条件下β细胞转录组上的异质性,并对STZ模型中β细胞的状态以及再生现象进行评估,加深了对于STZ模型的理解,为该模型今后的应用提供了重要的启示。此外,该研究鉴定到的病理条件下β细胞的表达特征为糖尿病药物的筛选提供了线索。

bat365中文官网登录入口博士研究生冯烨、邱伟林为该论文的并列第一作者。北京大学徐成冉研究员、勃林格殷格翰公司叶俊青博士以及Joerg D. Hoeck博士为该论文的共同通讯作者。北京大学博士后于欣欣、李林宸、杨李,博士研究生张雨、何茂扬以及勃林格殷格翰公司张巍怡博士、Michael Franti博士为该研究做出了重要贡献。该项研究得到了国家自然科学基金以及勃林格殷格翰公司的经费支持。

原文链接:http://doi.org/10.1016/j.molmet.2020.100982