EN 百年生科 内网 新内网

检测到您当前使用浏览器版本过于老旧,会导致无法正常浏览网站;请您使用电脑里的其他浏览器如:360、QQ、搜狗浏览器的极速模式浏览,或者使用谷歌、火狐等浏览器。

下载Firefox

Plant Cell|焦雨铃课题组克隆了小麦粒重新基因,服务高产育种

日期: 2025-08-31

提高小麦的单位面积产量(单产)是保障我国乃至世界粮食安全的关键途径。2025年8月31日,焦雨铃课题组在知名期刊The Plant Cell上发表了题为Natural variation in CHELATASE SUBUNIT I-A increases grain weight and enhances wheat yield的研究文章,成功克隆了控制小麦粒重的新基因 CHLI-A。该基因的发现为小麦高产分子育种提供了关键的基因资源和分子标记工具。

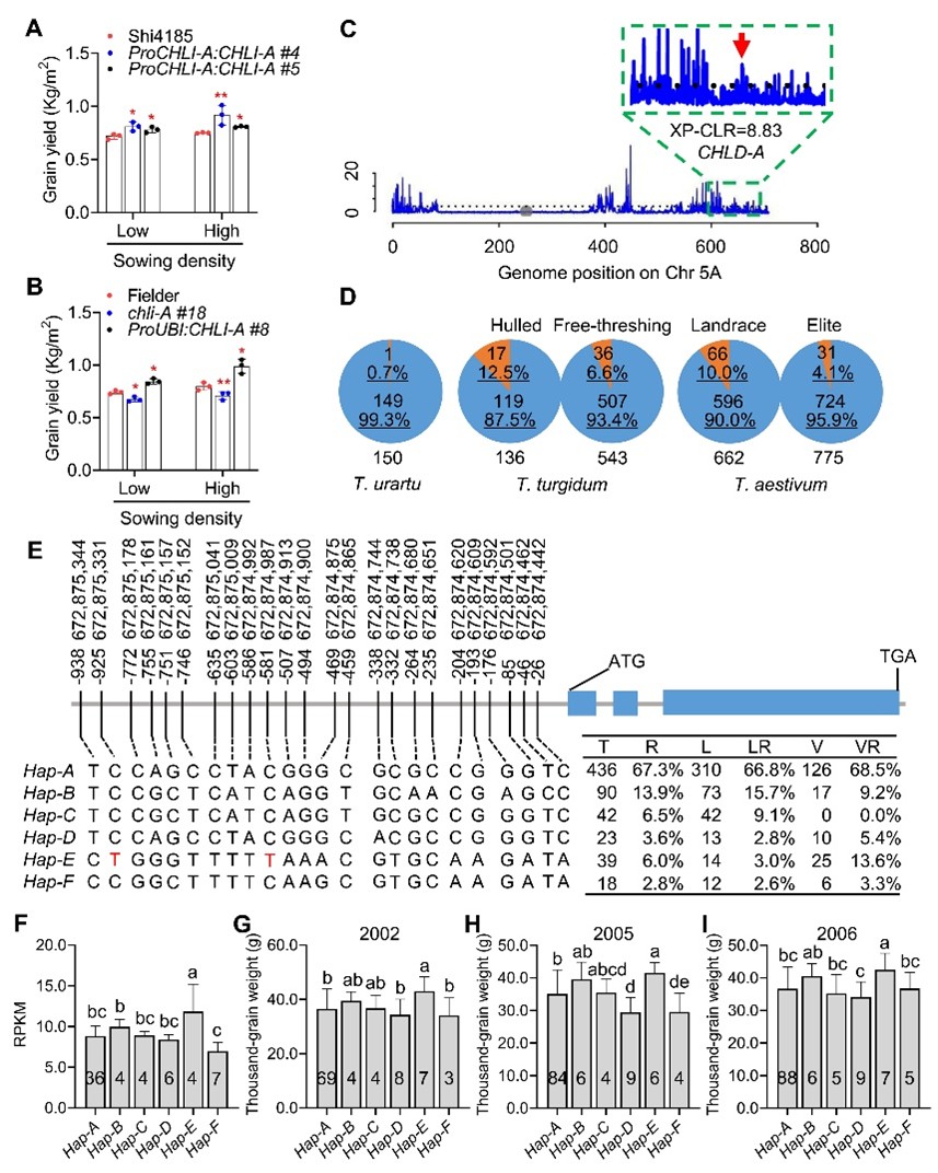
研究团队利用小麦亚种资源新疆小麦XJ5与主栽品种石4185构建的基因组片段导入系群体为基础,通过综合运用导入系群体关联分析、组织特异转录组分析和比较基因组方法,精准定位和分离出一个编码镁离子螯合酶亚基I的编码基因CHLI-A(图1)。该基因在小麦自然群体中呈现“存在-缺失”多态性(presence and absence variation),在石4185中为缺失,而在XJ5中存在。

图1 CHLI-A基因的克隆

研究人员通过在石4185背景中回补CHLI-A基因,以及在含有该基因的品种Fielder中进行基因敲除和过量表达实验,明确证实CHLI-A能够正向调控小麦籽粒大小,是影响粒重的关键基因。

进一步研究表明,回补CHLI-A能够使石4185植株旗叶变宽、叶面积增大、叶色加深、叶绿素含量提高和净光合速率增加,与籽粒大小和重量增加相一致(图2)。在大田条件下,无论是单株还是小区水平,回补该基因的株系籽粒大小均明显增大。同时,单穗穗粒数、单株穗数和株高均未发生显著变化,确保了这种增产方式无不利的性状改变。这最终显著提高了单穗粒重、单株粒重和小区水平的实际产量。

2 CHLI-A基因的育种应用研究

该研究表明,通过在确实该基因的品种(如石4185)中回补CHLI-A,或在含有该基因的品种中进一步提高其表达水平,可以实现小麦单穗粒重的有效提高,进而提升整体产量。研究人员还在小麦群体中发现了一个高表达的CHLI-A单倍型Hap-E,其与籽粒千粒重呈显著正相关性。研究人员还成功开发了特异的分子标记,用于精准追踪和选择这一优异等位基因变异资源,显著加速了小麦高产分子育种进程。

焦雨铃教授和北京大学现代农业研究院卫波副研究员为该论文共同通讯作者,卫波副研究员为第一作者。研究还得到了湖北省农业科学院粮油作物研究所刘易科研究员、天津农科院陈锐研究员和吕明杰助理研究员、四川农业大学农学院马建教授、中国科学院遗传与发育生物学研究所鲁非研究员、张相岐研究员和尹长斌助理研究员,以及本研究团队成员黄菊、彭立鑫、付真和宋齐鲁助理研究员均等的重要贡献。该研究获得了国家自然科学基金、国家重点研发计划等项目的资助。

原文链接:https://doi.org/10.1093/plcell/koaf212